中国政府网
河北省政府网站
生态环境部网站
简体中文
网站地图
联系我们
进入适老化
网站首页
机构概况
新闻中心
政务公开
政务服务
公众互动
数据中心
专题专栏
重污染天气预警与响应
您当前的位置
>
首页
>
重污染天气预警与响应
名称
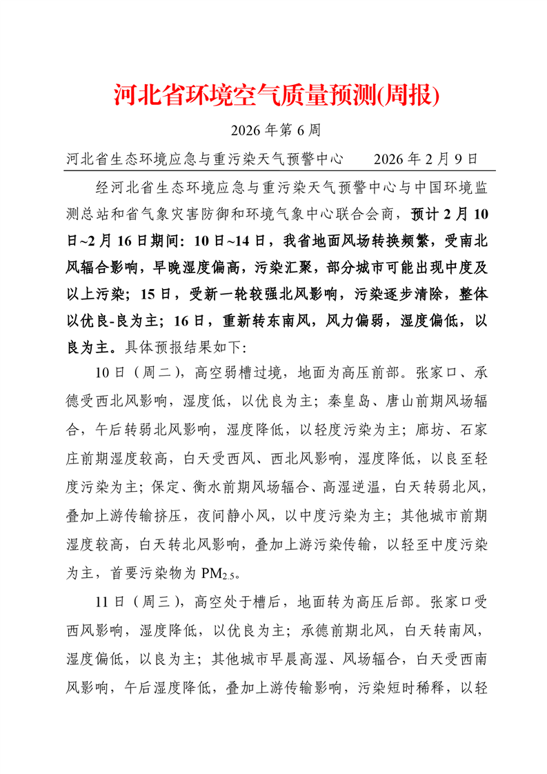
河北省空气质量预测报告(周报)2026年第6周
发布机构
省生态环境应急与重污染天气预警中心
索引号
0218077J/2026-00023
主题分类
重污染天气预警与响应
文号
发布日期
主题词
效力状态
河北省空气质量预测报告(周报)2026年第6周
发布日期:2026-02-09 15:21
信息来源:省生态环境应急与重污染天气预警中心
访问量:
?
字体 :
[ 大 ]
[ 中 ]
[ 小 ]
扫一扫在手机打开当前页
上一篇:
河北省空气质量预测报告(周报)第7周
下一篇:
河北省空气质量预测报告(周报)2026年第5周
保护视力色:
分享
打印本页
关闭窗口
您访问的链接即将离开“河北省生态环境厅”门户网站 是否继续?
放弃
继续访问
重污染天气预警与响应
河北省空气质量预测报告周报2026年第6周
来源:省生态环境应急与重污染天气预警中心 时间:2026-02-09