中国政府网
河北省政府网站
生态环境部网站
简体中文
网站地图
联系我们
进入适老化
网站首页
机构概况
新闻中心
政务公开
政务服务
公众互动
数据中心
专题专栏
财政(务)预决算
您当前的位置
>
首页
>
财政(务)预决算
名称
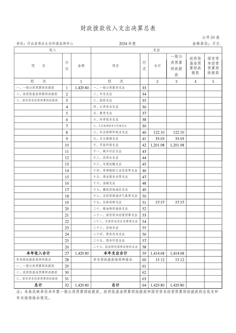
467034河北省邢台生态环境监测中心2024年度单位决算公开文本
发布机构
河北省邢台生态环境监测中心
索引号
0218077J/2025-00298
主题分类
财政(务)预决算
文号
发布日期
2025-08-13
主题词
效力状态
467034河北省邢台生态环境监测中心2024年度单位决算公开文本
发布日期:2025-08-13 10:47
信息来源:河北省邢台生态环境监测中心
访问量:
?
字体 :
[ 大 ]
[ 中 ]
[ 小 ]
扫一扫在手机打开当前页
上一篇:
467023河北省生态环境厅第五环境监察专员办公室2024年度单位决算公开文本
下一篇:
河北省生态环境厅2025年单位预算信息公开
保护视力色:
分享
打印本页
关闭窗口
您访问的链接即将离开“河北省生态环境厅”门户网站 是否继续?
放弃
继续访问
财政(务)预决算
467034河北省邢台生态环境监测中心2024年度单位决算公开文本
来源:河北省邢台生态环境监测中心 时间:2025-08-13