信息公开

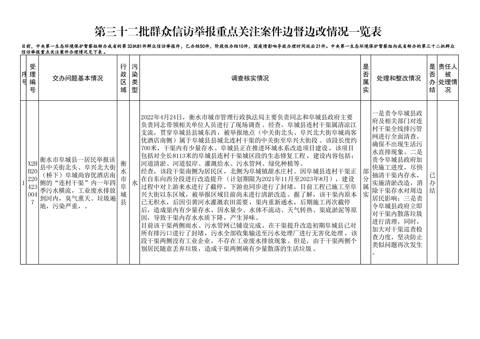
第三十二批群众信访举报重点关注案件边督边改情况一览表

发布日期:2022-04-29 21:19 信息来源: 访问量:? 字体 :[ 大 ][ 中 ][ 小 ]








扫一扫在手机打开当前页

网站地图联系我们

版权所有:河北省生态环境厅 地址:石家庄裕华西路106号 邮编:050051

冀ICP备10208358号-36中文备案号: 冀ICP备10208358号-39冀公网安备13010402001751号

网站标识码:1300000027 访问量:

  • 手机版

  • 客户端

版权所有:河北省生态环境厅