

本报记者 马朝丽
政府工作报告提出,协同推进降碳减污扩绿增长,加快经济社会发展全面绿色转型。进一步深化生态文明体制改革,统筹产业结构调整、污染治理、生态保护、应对气候变化,推进生态优先、节约集约、绿色低碳发展。
出席全国两会的我省代表委员纷纷表示,更好统筹高水平保护和高质量发展,把空气质量作为高质量发展的标志性指标,以更大力度打好污染防治攻坚战,努力在全面绿色转型中闯出新路子、实现新突破。
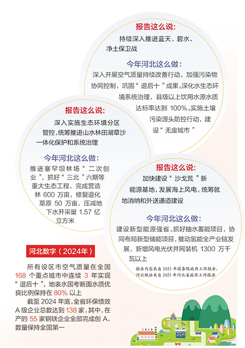
天更蓝、地更绿、水更清,我省生态环境持续改善。去年,所有设区市空气质量在全国168个重点城市中连续3年实现“退后十”,地表水国考断面水质优良比例保持在80%以上,地下水开采量压减1.77亿立方米,营造林638万亩。沧州南大港候鸟栖息地入选世界自然遗产名录。河北发展的绿色底色更加亮丽。
在代表委员们看来,空气质量持续向好与我省实施的一项创新型举措密切相关。2022年以来,我省强力推进7个重点行业环保绩效创A,并将其作为推进大气质量持续改善的治本之策。截至去年底,全省环保绩效A级企业总数达到138家,其中,在产的55家钢铁企业全部完成创A,数量保持全国第一。
“创A已成为河北全面绿色转型、加快高质量发展的重要标志。”全国人大代表、冀南钢铁集团有限公司董事长王树华说,在巩固拓展重点行业环保绩效创A成效基础上,要继续深入推进创A工作高标准、高质量开展,推动更多重点行业企业成为环保“优等生”。
冀南钢铁集团累计投入100多亿元进行绿色转型,去年底旗下的6家钢铁企业全部完成创A。目前,他们正开展“双碳”背景下绿色制造技术研究,将全面完成极致能效改造工程,探索打造超级能效工厂,持续以产业“含绿量”提升发展“含金量”。
有力有序推进重点行业环保绩效创A,王树华代表认为,要科学制定创A计划,对纳入计划的企业明确时间表、路线图。同时强化指导帮扶,坚持问题导向,深入了解各行业、各企业的实际需求与困难,确保创一家成一家。已经完成创A的企业要守好“金字招牌”,建立“回头看”机制,对发现的问题立行立改,不断推动超低排放技术革新,保持A级企业成色。
绿色是永续发展的必要条件和人民对美好生活追求的重要体现。政府工作报告提出,持续深入推进蓝天、碧水、净土保卫战。
2024年,白洋淀首次实现8条通道同时补水入淀,水位稳定在7米左右,淀区水质连续四年巩固保持Ⅲ类,稳居全国良好湖泊行列。
在全国政协委员、河北大学生命科学学院教授万师强的手机相册中,有一段去年底拍摄的白洋淀“鸟浪”视频。画面中,万鸟齐飞,鸟声阵阵,很是壮观。
河北大学生命科学学院长期致力于白洋淀生态保护、监测与环境治理工作,持续开展生物多样性保护、湿地碳循环与功能维持、水生态环境修复等科学研究。
“一定要保护好白洋淀这个‘华北之肾’。”万师强委员建议,利用科技手段打造生态安全屏障,开发AI物种识别平台,建设“空、天、地”一体化监测系统,构建生态安全预警平台。搭建京津冀生态廊道数据库,联合北京野鸭湖、天津七里海等湿地,建立候鸟迁徙路线联合保护机制。创新科普教育模式,建设生态元宇宙体验中心,打造沉浸式科普教育平台,创建研学实践教育基地,提升公众环保意识。
政府工作报告提出,深入实施绿色低碳先进技术示范工程,培育绿色建筑等新增长点。这让全国人大代表、河北奥润顺达集团总裁倪海琼深受鼓舞、备感振奋。
建筑领域是实施节能降碳的重点行业领域之一,超低能耗建筑比普通建筑节能90%以上。目前,奥润顺达已研发出健康型、智慧型、文旅型、装配型等多个系列超低能耗建筑产品,并在国内各气候带与复杂地理环境中建设了绿色智慧健康建筑示范工程。
“超低能耗建筑市场大有可为,可以与适老化改造、老旧小区和城中村改造结合起来。”倪海琼代表建议,在新建的养老院、老年大学及老年社区活动中心等老年人集中活动区推广应用超低能耗建筑,在现有养老院、老旧小区和城中村改造中优先采用超低能耗建筑技术,让人们的生活环境更宜居。
倪海琼代表说,奥润顺达已与航天科技·太空研究中心合作,将多项航天级环境控制与生命健康管理技术融入建筑中。比如,应用航天级健康制氢、循环净水、活性锰离子除甲醛、大数据远程体检等先进技术,为消费者带来更智慧健康环保的生活方式。
扫一扫在手机打开当前页
河北日报:持续以产业“含绿量”提升发展“含金量”
来源:河北日报 时间:2025-03-09


本报记者 马朝丽
政府工作报告提出,协同推进降碳减污扩绿增长,加快经济社会发展全面绿色转型。进一步深化生态文明体制改革,统筹产业结构调整、污染治理、生态保护、应对气候变化,推进生态优先、节约集约、绿色低碳发展。
出席全国两会的我省代表委员纷纷表示,更好统筹高水平保护和高质量发展,把空气质量作为高质量发展的标志性指标,以更大力度打好污染防治攻坚战,努力在全面绿色转型中闯出新路子、实现新突破。
天更蓝、地更绿、水更清,我省生态环境持续改善。去年,所有设区市空气质量在全国168个重点城市中连续3年实现“退后十”,地表水国考断面水质优良比例保持在80%以上,地下水开采量压减1.77亿立方米,营造林638万亩。沧州南大港候鸟栖息地入选世界自然遗产名录。河北发展的绿色底色更加亮丽。
在代表委员们看来,空气质量持续向好与我省实施的一项创新型举措密切相关。2022年以来,我省强力推进7个重点行业环保绩效创A,并将其作为推进大气质量持续改善的治本之策。截至去年底,全省环保绩效A级企业总数达到138家,其中,在产的55家钢铁企业全部完成创A,数量保持全国第一。
“创A已成为河北全面绿色转型、加快高质量发展的重要标志。”全国人大代表、冀南钢铁集团有限公司董事长王树华说,在巩固拓展重点行业环保绩效创A成效基础上,要继续深入推进创A工作高标准、高质量开展,推动更多重点行业企业成为环保“优等生”。
冀南钢铁集团累计投入100多亿元进行绿色转型,去年底旗下的6家钢铁企业全部完成创A。目前,他们正开展“双碳”背景下绿色制造技术研究,将全面完成极致能效改造工程,探索打造超级能效工厂,持续以产业“含绿量”提升发展“含金量”。
有力有序推进重点行业环保绩效创A,王树华代表认为,要科学制定创A计划,对纳入计划的企业明确时间表、路线图。同时强化指导帮扶,坚持问题导向,深入了解各行业、各企业的实际需求与困难,确保创一家成一家。已经完成创A的企业要守好“金字招牌”,建立“回头看”机制,对发现的问题立行立改,不断推动超低排放技术革新,保持A级企业成色。
绿色是永续发展的必要条件和人民对美好生活追求的重要体现。政府工作报告提出,持续深入推进蓝天、碧水、净土保卫战。
2024年,白洋淀首次实现8条通道同时补水入淀,水位稳定在7米左右,淀区水质连续四年巩固保持Ⅲ类,稳居全国良好湖泊行列。
在全国政协委员、河北大学生命科学学院教授万师强的手机相册中,有一段去年底拍摄的白洋淀“鸟浪”视频。画面中,万鸟齐飞,鸟声阵阵,很是壮观。
河北大学生命科学学院长期致力于白洋淀生态保护、监测与环境治理工作,持续开展生物多样性保护、湿地碳循环与功能维持、水生态环境修复等科学研究。
“一定要保护好白洋淀这个‘华北之肾’。”万师强委员建议,利用科技手段打造生态安全屏障,开发AI物种识别平台,建设“空、天、地”一体化监测系统,构建生态安全预警平台。搭建京津冀生态廊道数据库,联合北京野鸭湖、天津七里海等湿地,建立候鸟迁徙路线联合保护机制。创新科普教育模式,建设生态元宇宙体验中心,打造沉浸式科普教育平台,创建研学实践教育基地,提升公众环保意识。
政府工作报告提出,深入实施绿色低碳先进技术示范工程,培育绿色建筑等新增长点。这让全国人大代表、河北奥润顺达集团总裁倪海琼深受鼓舞、备感振奋。
建筑领域是实施节能降碳的重点行业领域之一,超低能耗建筑比普通建筑节能90%以上。目前,奥润顺达已研发出健康型、智慧型、文旅型、装配型等多个系列超低能耗建筑产品,并在国内各气候带与复杂地理环境中建设了绿色智慧健康建筑示范工程。
“超低能耗建筑市场大有可为,可以与适老化改造、老旧小区和城中村改造结合起来。”倪海琼代表建议,在新建的养老院、老年大学及老年社区活动中心等老年人集中活动区推广应用超低能耗建筑,在现有养老院、老旧小区和城中村改造中优先采用超低能耗建筑技术,让人们的生活环境更宜居。
倪海琼代表说,奥润顺达已与航天科技·太空研究中心合作,将多项航天级环境控制与生命健康管理技术融入建筑中。比如,应用航天级健康制氢、循环净水、活性锰离子除甲醛、大数据远程体检等先进技术,为消费者带来更智慧健康环保的生活方式。